Shutter Society

Photography Collaborating App

Role: UX/ UI Design

Background

As a photographer, platforms like Instagram and Pinterest are great for sharing your work and building a brand, but finding collaborators can be challenging. That's why we designed this app—to provide a space for photographers and models to connect, collaborate, and build a creative community.

Goals

Our goal was to create a space dedicated to artist collaboration, where the focus is on connecting, not on sharing photos or status updates. This platform offers a starting point for building a photography community, whether it's for passion or a professional career.

Challenge

Our challenge was to keep it simple and avoid creating just another social media app. Drawing inspiration from popular platforms, we designed an intuitive, straightforward app that's easy to use and focused on collaboration.

My Impact

I collaborated closely with another designer to brainstorm and design the entire application from the ground up. Together, we combined our creative ideas, conducted research, and refined our concepts to ensure a seamless user experience. Throughout the process, we worked iteratively, focusing on user needs and incorporating feedback to create a cohesive and functional design that aligns with our vision for the app. Our teamwork allowed us to explore diverse perspectives, enhancing the final product's usability and appeal.

Process

Ideation

As a former professional photographer, I often sought opportunities to collaborate with other photographers and models. While platforms like Instagram and Pinterest are excellent for showcasing work and promoting services, we saw room for improvement when it came to fostering collaboration.

I conducted research on social apps like Instagram and Tinder, as well as service-based platforms like Thumbtack, to find a way to blend the best of both worlds—creating a tool that not only showcases talent but also makes it easier for creatives to connect and work together.

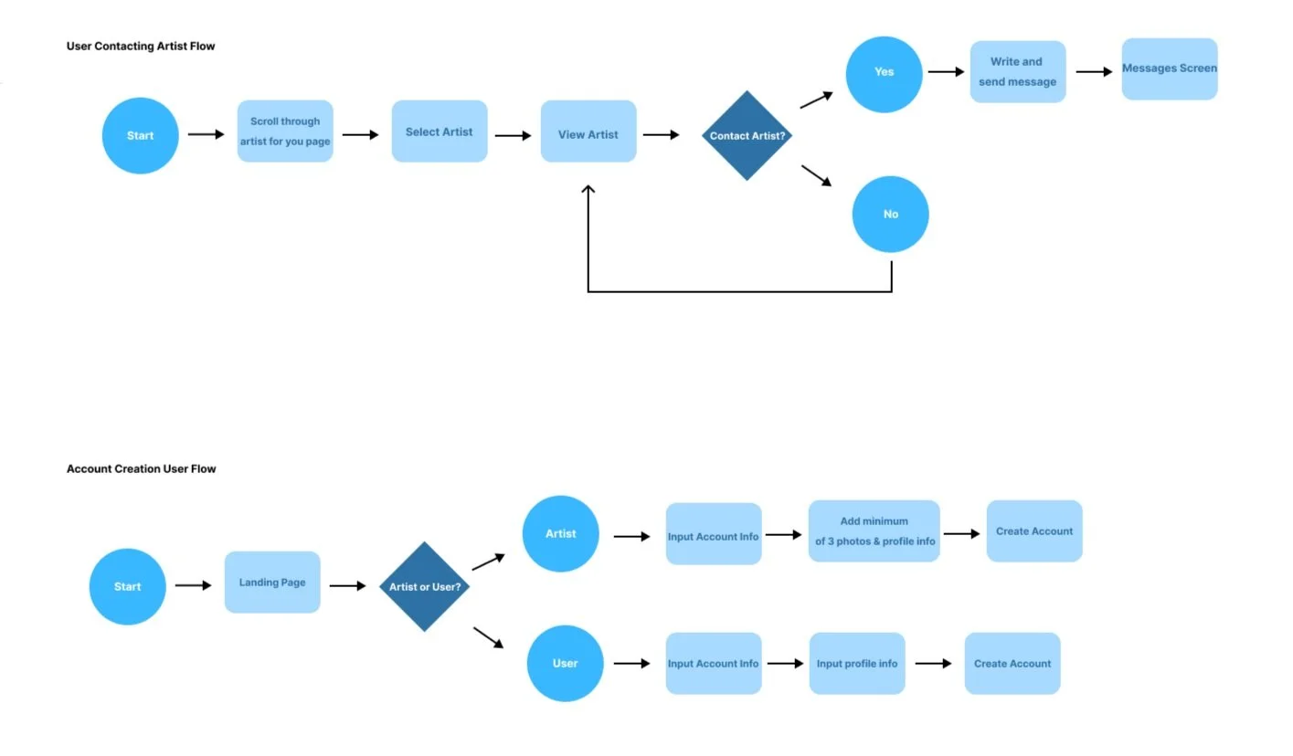
Simple sign up FLow

I focused on designing a clear and simple user flow, ensuring the app's functionality is straightforward and easy to navigate. The app only needs necessary information and to keep the focus on building a connection.

Find profiles locally

Easy to navigate profiles in the area. Check out the Bio and get to know a little about someone and look at their photos to get a feel for their style

Messaging

A simple and easy messaging system.

Edit your profile

Make sure your profile is you! You can easily add or remove photos and express yourself in your bio.

Conclusion

I had the chance to help develop an app focused on photography, a passion of mine. Creating it from the ground up gave me the opportunity to understand user needs, conduct market research, and design the project with a user-centric approach for the best possible experience.